Background: The pathogenesis of chronic lymphoproliferative disorder of NK-cells (CLPD-NK) is poorly understood. Mutations in the JAK/STAT pathway (especially STAT3) are found in 30% of patients, but the genetic or exogenous drivers responsible for other cases are unknown. Here we comprehensively define the genetic drivers of CLPD-NK by integrated genome and transcriptome sequencing (WGS/WTS) of a large cohort of cases and complementary functional analyses.
Methods: We studied 63 CLPD-NK patients (M/F: 42/21, median age: 71 years [35-89 y]) by WGS, WTS and flow cytometry. A validation cohort of 67 patients (M/F: 43/24, median age: 64 years [7-91]) was analyzed by targeted sequencing.
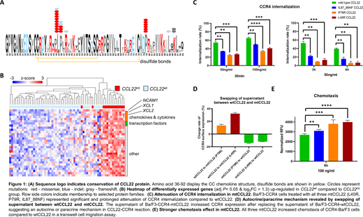
To study the role of CCL22 in CLPD-NK pathogenesis, we examined internalization of the CCL22 receptor, CCR4, and cell chemotaxis in response to exogenous wild type (wtCCL22) or mutant CCL22 (mtCCL22: L45R, P79R, IL87_88NF) in CCR4-expressing Ba/F3 cells (Ba/F3-CCR4). To examine potential autocrine/paracrine activity, we exchanged supernatants of Ba/F3-CCR4-wtCCL22 and -mtCCL22 cells and examined CCR4 expression. To examine the in vivo effects of the mutations on proliferation and phenotype, GFP-tagged empty vector, wtCCL22, or mtCCL22-transduced NK-92 cells were engrafted into IL15-transgenic NOD.Cg-Prkdcscid Il2rgtm1Wjl Tg(IL15)1Sz/SzJ (NSG) mice. Human NK-92 cells isolated from spleens of moribund mice were analyzed by WTS and immunophenotyping.
Results: WGS of 63 CLPD-NK identified STAT3 mutations in 18 (29%) cases, with mutually exclusive CCL22 mutations (mtCCL22) in 14 (22%) patients. WGS of 4500 hematological malignancies showed that mtCCL22 were only found in CLPD-NK. Recurrent co-mutations in both groups were found in ATM (n=3), FAS (n=2) and TET2 (n=5). Of the remaining patients, 23/31 had one or more mutation including epigenetic regulators (n=12), signaling components (n=7) or TP53 (n=4). Our findings of CCL22 mutations were confirmed in an independent validation cohort with STAT3 mutations in 19/67 (28%) and mtCCL22 in 13/67 (19%). CCL22 mutations were clustered at the conserved leucine 45 and proline 79 residues (Fig. 1A). Sequencing of purified CD3+ T and CD56+ NK cells showed that the mtCCL22 were somatic mutations acquired by the CD56+ NK population.
mtCCL22 defined a subgroup of CLPD-NK, with high NCAM1 (CD56) positivity by flow cytometry (p<0.001) and WTS (log2 fold change 2.89, adjusted P<0.0001). The gene expression profile of mtCCL22 CLPD-NK closely resembled that of CD56bright NK cells, and was characterized by enrichment of cytokine- and chemokine-mediated signaling and inflammatory response pathways (P<0.001, each). Among the 31 genes significantly up-regulated in mtCCL22 patients (log2FC > 1.3, adj P<0.05, Fig. 1B), we found XCL1/2, which are potent chemoattractants.
CCL22 induces chemotaxis of CCR4-expressing Th2 T cells, and also drives CCR4 internalization mediated by G-protein coupled receptor signaling via β-arrestin as a negative feedback mechanism. All three tested mtCCL22 resulted in significant and prolonged attenuation of CCR4 internalization compared to wtCCL22 (Fig 1C). Exchanging the supernatant of mtCCL22-treated Ba/F3-CCR4 cells for that from wtCCL22-treated cells decreased CCR4 expression, and vice versa, suggesting that mtCCL22 regulates CCR4 surface expression and signaling through an autocrine or paracrine mechanism (Fig 1D). Furthermore, mtCCL22 increased chemotaxis of CCR4-Ba/F3 cells in a transwell cell migration assay compared to wtCCL22 (Fig 1E).
Expression of mtCCL22 enhanced engraftment of NK-92 cells which exhibited higher XCR1,GZMK and surface CD56 expression compared to controls, as well as deregulation of type I interferon response pathways indicating reactive cytokine production similar to that observed in CLPD-NK patients.
Conclusions: mtCCL22 were detected in 19-22% of CLPD-NK, were mutually exclusive with STAT3 mutations, and define a distinct subgroup of CLPD-NK with genetic features that recapitulate CD56bright cytokine-producing NK cells. We show that mtCCL22 enhanced cellular chemotaxis by preventing CCR4 internalization and promoted expansion of CD56+ NK cells in vivo. We recommend to study mtCCL22 in cases suspected of CLPD-NK, in order to distinguish clonal NK neoplasms from polyclonal reactive expansion.
Feith:Kymera Therapeutics: Membership on an entity's Board of Directors or advisory committees. Loughran:Kymera Therapeutics: Membership on an entity's Board of Directors or advisory committees; Bioniz Therapeutics: Membership on an entity's Board of Directors or advisory committees; Keystone Nano: Membership on an entity's Board of Directors or advisory committees; Dren Bio: Membership on an entity's Board of Directors or advisory committees. Mullighan:Pfizer: Honoraria, Research Funding, Speakers Bureau; Illumina: Consultancy, Honoraria, Speakers Bureau; AbbVie, Inc.: Research Funding.
Author notes
Asterisk with author names denotes non-ASH members.

This feature is available to Subscribers Only
Sign In or Create an Account Close Modal